SCG
text_lang
หุ้นกู้
นักลงทุนสัมพันธ์
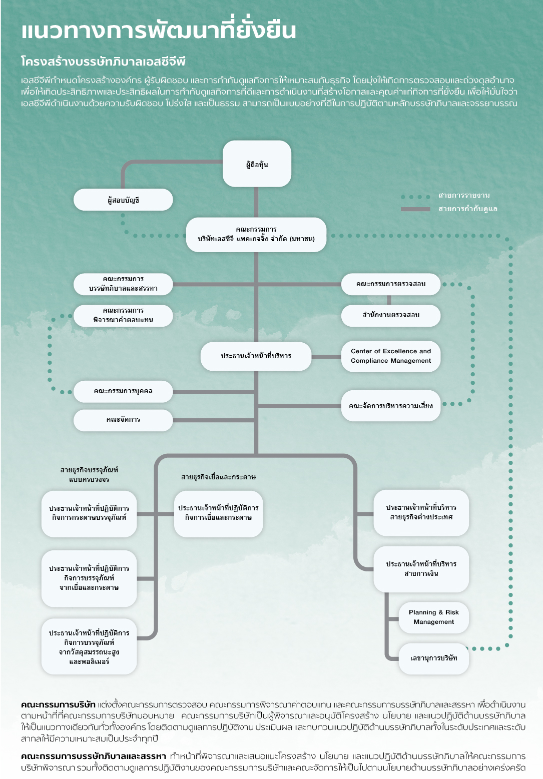
แนวทางการพัฒนาที่ยั่งยืน
สิ่งแวดล้อม สังคม บรรษัทภิบาล
สิ่งแวดล้อม
สังคม
บรรษัทภิบาล
โครงสร้างการดำเนินงานเพื่อความยั่งยืน